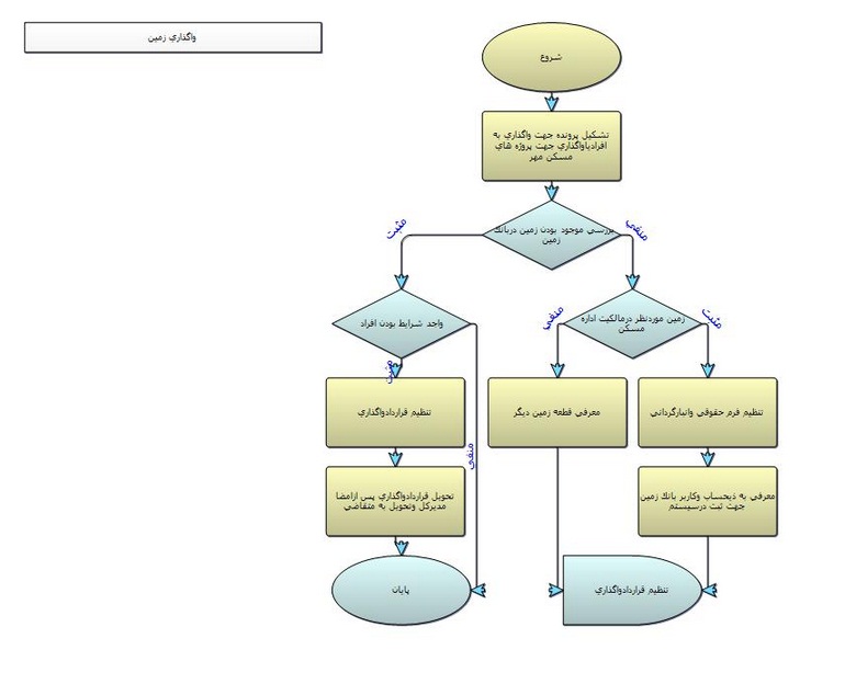
واگذاري زمين |
|
معامله واحد تمام شده مسکن مهر در اراضی دولتی (نمودار مراحل ثبت معامله در سامانه) |
|
مراحل تنظیم فرم حقوقی و پیش نویس قرارداد واگذاری |
|
مراحل پرداخت صورت وضعیت پیمانکاران |
|
مراحل بررسی پروهنده در هیات نمایندگی |
|
مراحل اصلاح فرم الف و دال |
|
مراحل استعلام از دفترخانه |
|
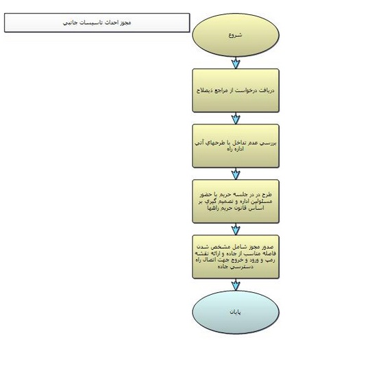
مجوز احداث تاسیسات جانبی |
|
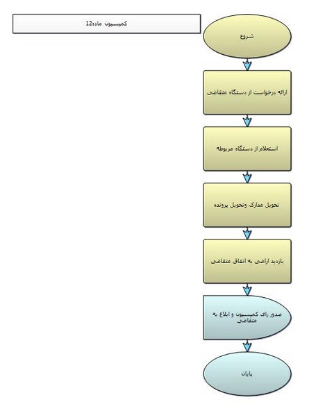
کمیسیون ماده 12 |
|
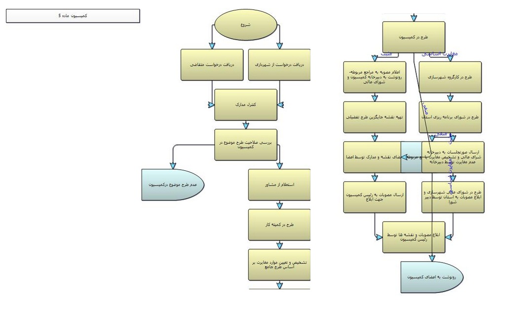
کمیسیون ماده 5 |
|
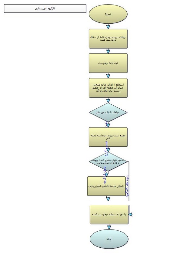
کارگروه امور زیربنایی |
|
صدور پروانه اشتغال به کار مهندسی |
|
شناسایی اراضی دولت |
|
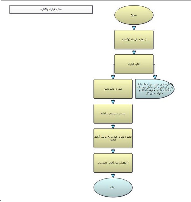
تنظیم قرارداد واگذاری |
|
تمدید پروانه اشتغال به کار مهندسی |
|
تسهیلات خودمالکین و متقاضیان مسکن مهر |
|
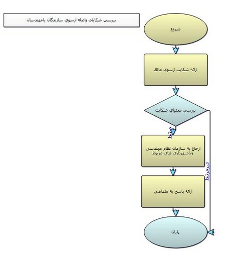
بررسی شکایات واصله از سوی سازندگان یا مهندسان |
|
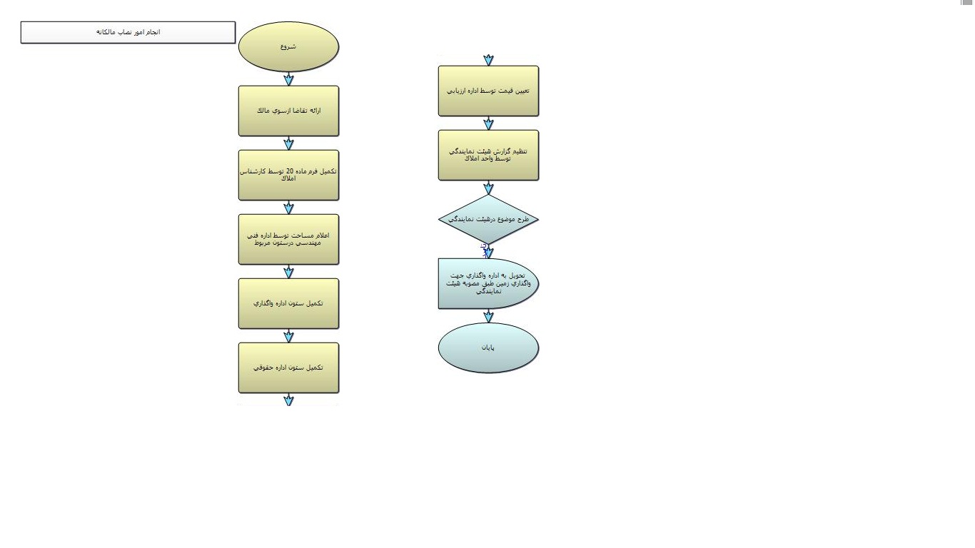
انجام امور نصاب مالکانه |
|
استعلام از شهرداری |
|
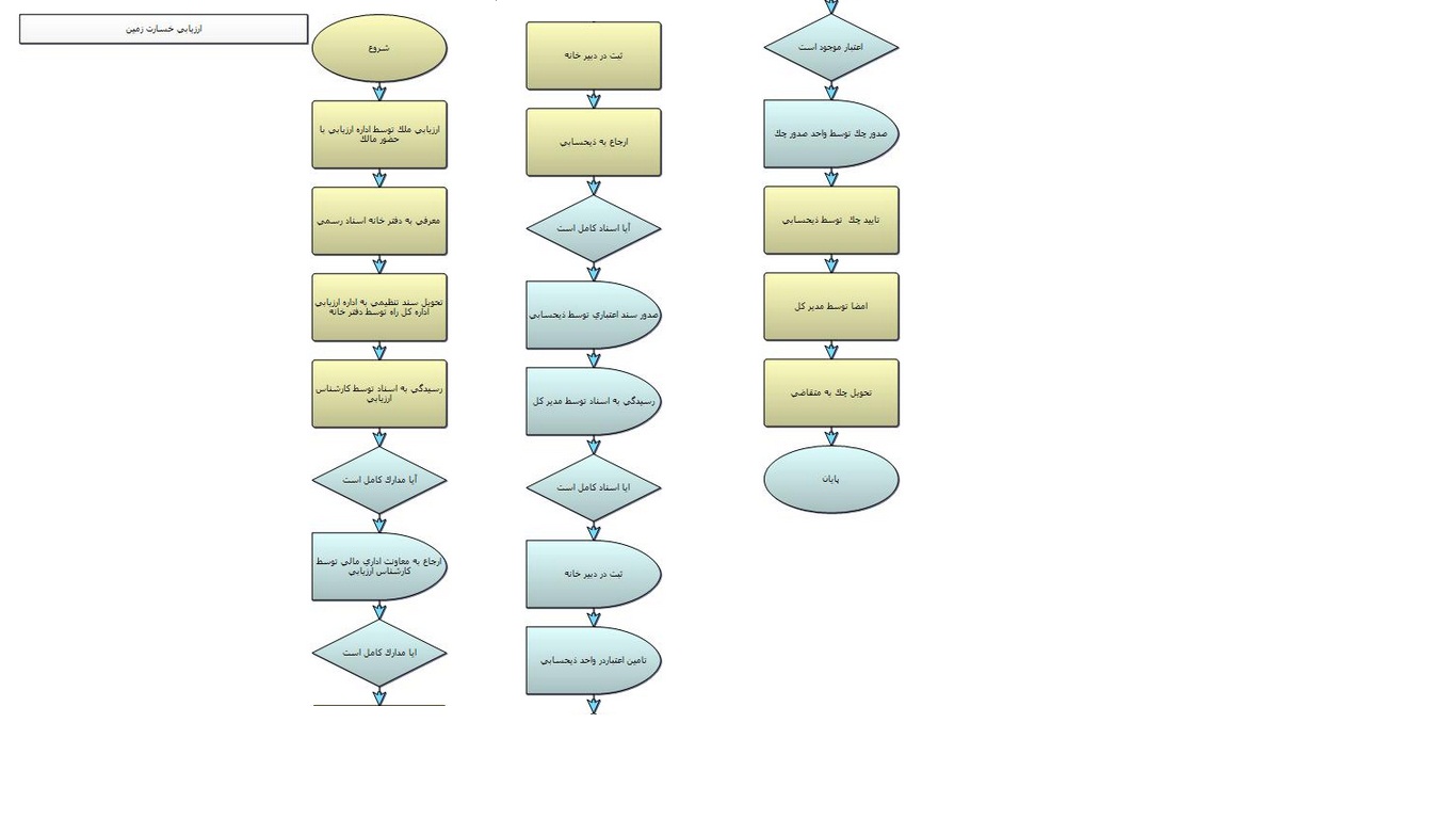
ارزیابی خسارت زمین |